- Home
- Companies
- Xi’an Grand Harvest Equipment Co.,Ltd
- Products
- 400~700KG/H Hot Selling BS-N130 Cable ...
400~700KG/H Hot Selling BS-N130 Cable Shredder Machine For Sale
World-class cable wire shredder machine BS-N130 with a higher recycling rate and 99.9% copper recovery rate is hot selling now, crushing and separating copper from scrap cables, helps you get more profit by BSGH cable recycling machine. This machine is a fully automatic wire shredding machine, processing capacity is about 400~600KG/H, get many good comments from our customer worldwide, and belongs to the N series, which represents the most advanced technology of BSGH.- The main body of BS-N130 is a medium wire shredding machine – BS-N125.
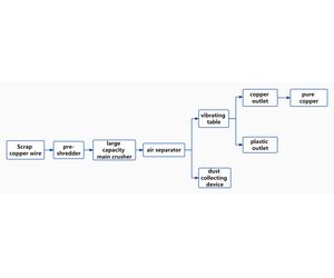
- Pre-shredder and main crusher: for breaking the cables, the waste cable will be processed into small particles by this two machines.
- Air separator and small vibrating table: It is used for separation purposes, mixed copper-plastic particles can be separated by physical methods.
- Conveyor belt: It is used for transporting waste cables, it can simplify the manual operation process and improve recycling efficiency.
- Dust collection device: collect waste dust throughout the recycling process.
- In addition, BS-N130 is equipped with a double-layer magnetic separator before the copper outlet to remove the iron from copper granules and you can get purer copper even if you have ferrous cable.
1. The pre-shredding machine pre-processes the waste cables to obtain 5~25cm long pieces.
2. The conveyor belt transports the pretreated waste cables to the main crushing machine. A high-quality main crusher can ensure that the waste cables are crushed into 3~5mm particles.
3. Mixed particles are sent to the air separator system, the plastic particles and the copper particles are completely separated.
4. Dust is collected by the dust collector system.
Please feel free to contact us if you have any questions or requests.
Whatsapp: +86 137 7250 8206
email: coppergranulator@bsghrecycling.com
Our website: https://www.bsghrecycling.com/
professional website for wire granulators: https://bsghgranulator.com/
professional website for motor wreckers: https://3t-motorrecycle.com/
