- Home
- Services
Refine by
Smap3d Environmental Industry Services
5 services found
by:Smap3D Plant Design GmbH based inNittendorf, GERMANY
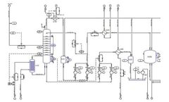
The 2D flow diagram (P&ID schematic) is the "Holy Grail" of plant design. It is the first step and the most important document in the process chain. In the USA, P&ID diagrams and all associated content for process engineering plants are regulated by ANSI/ISA 5.1 to 5.5. DIN (German ID number) EN ISO 10628 governs this content in Europe. All systems and components (containers, pumps, ...
by:Smap3D Plant Design GmbH based inNittendorf, GERMANY
As part of a workshop, our consulting team will analyze the existing IT architecture, workflows and ideally implement Smap3D Plant Design: Smap3D Plant Design solutions are easily configurable and can be tightly integrated into existing workflows. Users benefit by keeping their parent work after implementation. Often we can also identify benefits for adjacent processes and make appropriate ...
by:Smap3D Plant Design GmbH based inNittendorf, GERMANY
The digital training platform for our maintenance customers With the Smap3D Academy, we offer our customers with a software maintenance contract a special service. They get access to a modern e-learning platform including access to the Smap3D courses. ...
by:Smap3D Plant Design GmbH based inNittendorf, GERMANY
Training contents of Smap3D P&ID Experiencing the user interface Creating and handling symbols Creating P&ID drawings Creating lists and reports Adjusting and editing the component data base ...
by:Smap3D Plant Design GmbH based inNittendorf, GERMANY
Efficiency is one of the most important factors in being successful on the market in the future. This can be achieved with end-to-end processes and integrated software ...
