- Home
- Companies
- MtoZ Biolabs
- Services
- MtoZ Biolabs - Integrative ...
MtoZ Biolabs - Model integrative-metabolomics-16s-rdna-sequencing -Integrative Metabolomics-16S rDNA Sequencing Analysis Service
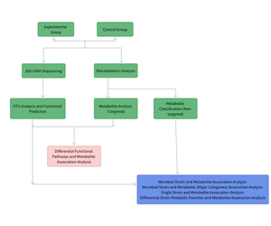
Metabolomics is the large-scale study of small molecules, commonly known as metabolites within organisms, cells, biofluids, tissues. The 16S rDNA gene encodes 16S rRNA and is ubiquitously present in bacterial genomes. This gene reflects differences between genera and can be easily sequenced. It is widely used for detecting and identifying pathogenic bacteria and for the phylogenetic classification of microbial communities at the genus or species level. Integrating 16S rDNA sequencing data with metabolomics data can reveal correlations between specific bacterial groups and specific metabolites, facilitating the identification of key strains responsible for changes in metabolic states or functional metabolites. Moreover, integrated analysis of metabolomics and 16S rDNA sequencing can elucidate the relationships among metabolites, microbes, and diseases, aiding in the discovery of disease biomarkers for clinical diagnosis. For instance, studying the relationship between gut microbiota and host metabolic phenotypes, and how microbial communities affect metabolic functions, exemplifies this integrated analysis.
MtoZ Biolabs offers targeted and untargeted metabolomics analysis services for various samples using GC-MS, LC-MS, and NMR, combined with 16S rDNA sequencing services and customizable bioinformatics analysis methods. MtoZ Biolabs provides comprehensive services, from experimental design to sample detection and data analysis, to meet diverse testing needs.
1. Agriculture and Forestry
Mechanisms of stress resistance, species conservation research, etc.
2. Livestock Husbandry
Research on pathogenic mechanisms, quality studies of meat and dairy products, etc.
3. Marine Fisheries
Fisheries environment and seafood safety, etc.
4. Microorganism
Pathogenic mechanisms, antibiotic resistance mechanisms, pathogen-host interaction research, etc.
5. Biomedicine
Biomarkers, disease mechanisms, disease classification, drug development, personalized treatment, etc.
6. Environmental Science
Optimization of fermentation processes, biofuel production, environmental hazard risk assessment research, etc.
7. Food Science
Optimization of food storage and processing conditions, identification of food components and quality, food safety monitoring, etc.
1. Experimental Procedures
2. Relevant Mass Spectrometry Parameters
3. Mass Spectrometry Images
4. Raw Data
5. Results of Metabolomics and 16S rDNA Sequencing
MtoZ Biolabs is an integrate contract research organization (CRO) providing advanced proteomics, metabolomics, bioinformatics, and biopharmaceutical analysis services to researchers in biochemistry, biotechnology, and biopharmaceutical fields. The name of MtoZ represents “mass to charge ratio” in mass spectrometry analysis, as most of our services are provided based on our well-established mass spectrometry platforms. Our services allow for the rapid and efficient development of research projects, including protein analysis, proteomics, and metabolomics programs.
MtoZ Biolabs is specialized in quantitative multiplexed proteomics and metabolomics applications through the establishment of state-of-the-art mass spectrometry platforms, coupled with high-performance liquid chromatography technology. We are committed to developing efficient, and effective tools for addressing core bioinformatics problems. With a continuing focus on quality, MtoZ Biolabs is well equipped to help you with your needs in proteomics, metabolomics, bioinformatics, and biopharmaceutical research. Our ultimate aim is to provide more rapid, high-throughput, and cost-effective analysis, with exceptional data quality and minimal sample.
Email: marketing@mtoz-biolabs.com
