NotifyMe Ltd.
  1. Companies
  2. NotifyMe Ltd.
  3. Software
  4. NotifyMe - Document Approval Management ...

NotifyMeDocument Approval Management Software

SHARE

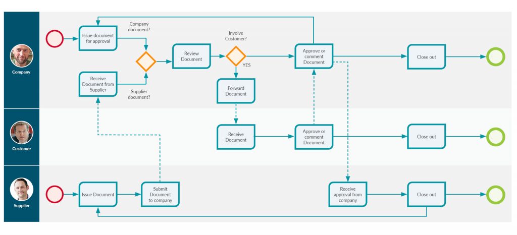
NotifyMe collaborative workflows help automate and standardize the review and approval process throughout the supply chain.

Most popular related searches

Managing ever-increasing documents securely and efficiently is one of the top priorities for businesses, concerned to ensure that only approved, current documentation is used by the project teams and throughout the supply chain.

Document control systems provide the foundation for doing business together in a compliance context by setting the policies, practices, and enforceable regulations that drive project and quality management. They enable document creation, storage, review, modification, and approval to handle business-critical documents in a streamlined manner.

NotifyMe’s Document Approval management solution enables companies to create, review and approve documents in a safe and controlled manner, and sends alerts and notifications through email once an approval or rejection activity has been completed.

Our collaborative workflows help automate and standardize the review and approval process. This provides a robust framework to help meet industry and regulatory requirements, and allows companies to share critical documents throughout the supply chain and manage them cost-effectively.

Also, NotifyMe provides advanced access control policies on documents: companies working together on a project can be sure that only appropriate levels can access, approve, review, and make necessary revisions to the document.

NotifyMe accelerates the document review and approval process, reducing the overall document cycle time.

With NotifyMe, companies reduce costs due to miscommunication and manual errors and increase the efficiency of their document management thanks to centralized data accumulation and streamlined collaborative workflows.

The module can stand alone or integrate with our other supply chain management solutions.