- Home
- Companies
- NotifyMe Ltd.
- Software
- NotifyMe - Non-Conformance Follow-up ...
NotifyMe - Non-Conformance Follow-up Software
Ensuring a product’s quality, reliability, and safety requires conformance with the internal and external specifications.
Businesses face challenges to maintain a balance between customer demands and compliance requirements. It often results in quality issues that may be identified during an inspection, audit, internal quality check, or customer complaint. It can impact quality objectives and brand reputation.
So we should streamline the key processes to manage all types of products and process non-conformances efficiently, tracking events originating from an internal source, caused by suppliers, or identified by customers.
That’s where it becomes crucial to implement a flexible, scalable, next generation non-conformance management solution to ensure product quality, safety, and compliance.
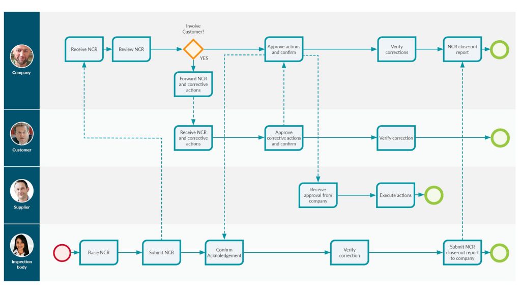
NotifyMe Non-Conformance enables companies to identify non-conforming materials, assess the risk threshold, upload reference documents, and initiate the necessary actions to correct the issues.

NotifyMe’s non-conformance management solution ensures that every non-conformance is properly recorded and addressed, establishing a closed-loop workflow to address and follow-up on issues and corrective actions.
With NotifyMe you can streamline all the quality processes to manage defects and deviations, reduce cycle time, foster continuous improvements while meeting product quality specifications. It allows you to document, evaluate, segregate and investigate issues, and ensure adequate corrective actions are taken and completed in due time.

