- Home
- Companies
- AWS Corporation Srl
- Products
- Antinox - Selective Catalyst Reduction ...
Antinox - Selective Catalyst Reduction (SCR) System
Selective Catalyst Reduction (SCR) system for flue gas denitrification consists of a NOx reduction process on a catalytic bed using ammonia or urea as reagent. The right operating temperature is secured through a gas-gas heat exchanger and an external heat source. Flue gas is fed through the catalytic bed, where NOx is reduced to form nitrogen and water. The SCR reactor may be charged with an additional layer for toxic organic compound oxidation.
The detailed reaction steps are expressed as follows:
- Transport of NH3 from gaseous flow to the catalyst surface and adsorption on the catalyst
- Diffusion of NO or NO2 from gaseous flow, contact with the adsorbed NH3, reaction and diffusion of the gaseous products to the flue gas flow
- Diffusion of oxygen (O2) to the catalyst and regeneration of the active center of catalyst
Besides the above-mentioned main reactions, the oxidation of sulfur dioxide (SO2) to sulfur trioxide (SO3) occurs according to the following reaction mechanism:
catalyst
2 SO2 + O2 --------------------> 2 SO3
f (T)
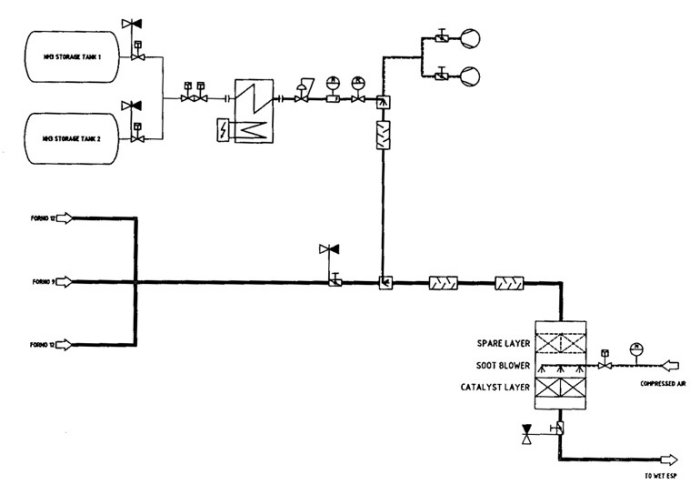
The typical flow sheet of a DeNOx plant is schematized in the following drawings:

Example of DeNOx catalyst on pellets,
NOx Removal Plants on Engine Applications
AWS ’s Selective Catalyst on the engine applications present some specific characteristics to enhance its performances and reliability.
The SCR reactor may be charged with an additional layer for toxic organic compound oxidation or for CO oxidation. An additional different layer can also remove through filtration and surface oxidation the organic particulate content. As standard the AWS corp.’s SCR is structured with a fosfour trap especially for the Biofuel applications.
