- Home
- Companies
- J.U.M. Engineering GmbH
- Products
- J.U.M. - Model 3-800 - Portable Heated ...
J.U.M. - Model 3-800 -Portable Heated Total Hydrocarbon Analyzer
The J.U.M 3-800 Portable Heated Total Hydrocarbon Analyzer is a heavy duty FID analyzer to continuously measure the total concentration of hydrocarbons within a gaseous sample. This can be ambient air, exhaust gases from a combustion process e.g. stack emissions, from any type of an industrial vent, from an internal combustion engine, or from any other emission containing hydrocarbons. The 3-800 fully complies with EN 12619, EN 13526, QAL 1 (EU), with 2. BImSchV, 13. BImSchV and 17. BImSchV, (Germany) and with EPA Method 25A and Method 503 (USA). It is ideally suited to be used in all stack emissions applications.
- Made in Germany
- All critical components including pumps, sample filters, detectors and main electronics are manufactured in house
- Fully heated to 190 degree C
- Equipped with zero and span gas inlets to be selected from internal selector or from remote sources. Auto cal check optional
- Typical sensitivity 0.01 ppm CH4
- 21/2 digit LED display. Optional direct concentration display to read up to 3 decade ranges without range change
- Internal sample pump and air pump
- Optional 50 liter metal hydrid low pressure fuel storage cartridge, good for 50 hours of uninterrupted measurements
- Very low fuel consumption (less than 20 cc/min @ 100% H2)
- Internal combustion air supply (No external air cylinder needed)
- Disposable sample filter in rear panel
- Automatic ignite capability (optional)
- Automatic flame out alarm contact and fuel shut off
- Sample pressure regulator not in contact with sample gas
- Multiple range capability, 5 selectable ranges are standard
- Stack gas emissions and all other Environmental and process applications
- Air and gas scrubber efficiency
- Process chemical gas analysis
- Personnel safety
- Solvent recovery
- Catalytic converter and thermal combustor testing
- Automotive and engine emissions
- Fence line (perimeter) monitoring
The J.U.M. Engineering HFID Model 3-800 is a low cost, portable and compact heated total hydrocarbon analyzer for high accuracy, sensitivity and stability.
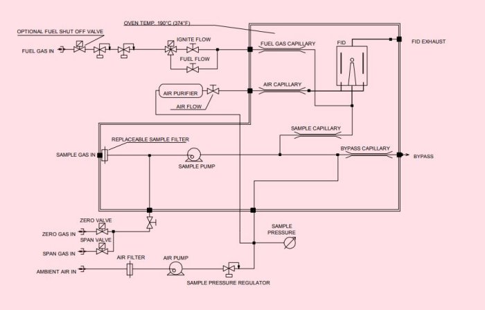
The Model 3-800 uses a hydrogen flame ionization detector (FID) in a heated oven to prevent the loss of high molecular weight hydrocarbons and to provide very reliable performance in the analysis of trace level of contaminants in emissions, gases, air and other gases. The disposable heated sample filter is easily accessible from the rear panel and no special tools required for a quick and easy sample filter change. All sample wetted components are integrated into the heated chamber.
Our optional 50 liter metal hydrid fuel storage (See inserted picture) allows a 45 hour minimum of uninterrupted operation. This fuel storage can be very safely self-filled at a low pressure of 25 bar. No special adapter needed.
Low cost of ownership. Very low fuel gas consumption. The combustion air supply for the FID-detector is already built in. No external burner air generator or external cylinder for synthetic burner air is needed.
The Flame Ionization Detection (FID) method is used to determine the presence of total hydrocarbon concentrations in a gaseous sample. Burning hydrocarbon-free hydrogen in hydrocarbon-free air produces a negligible number of ions.
Once a sample containing hydrocarbons is introduced into this flame a very complex ionization process is started. This process creates a large number ions. A high polarizing voltage is applied between the two electrodes around the burner nozzle and produces an electrostatic field. Now negative ions migrate to the collector electrode and positive ions migrate to the high voltage electrode. The so generated ionization current between the two electrodes is directly proportional to the hydrocarbon concentration in the sample that is burned by the flame. This signal is measured and amplified by our electrometer-unit.
A sample pressure regulator provides a controlled back pressure at the sample capillary which gives admittance of a constant sample flow rate to the burner. This technique without the conventional back pressure regulator is used by J.U.M. Engineering for over 30 years to provide the highest possible sample flow rate stability and lowest maintenance. Our compactly designed flow control module for controlling the fuel and air flow rates via needle valves use high precision pressure regulators. The needle valves are factory adjusted and sealed to ensure the optimization of the burner.
- Method of analysis: Flame Ionization Detector
- Sensitivity: Max 1 ppm CH4 full scale
- Response time: 02 seconds
- Tsotime: 12 seconds
- T90 time with heated line (75m) and filter: less than 8 seconds
- Zero drift:
- Span drift:
- Linearity: Up to 10000 ppm within 1% FSD
- Oxygen synergism: <12%FSD
- Measuring ranges (ppm): 0-10,100, 1000, 10000, 100000, others on request
- Analog outputs: 0-10 VDC and 4-20 mA
- Display: 3 1/2 digit
- Sample pump: approx 25 l/min capacity @ operating temp
- Sample filter: disposable, 2um inorganically bonded micro fiber cartridge
- Zero and span adjust: Manual on front panel
- Fuel consumption 100% hh: approx 20 ml/min @ 15 bar (22 psiq)
- Fuel consumption 40%H2/60%He: approx 90 ml/min @ 15 bar (22 psig)
- Burner air consumption: built in burner air supply
- Oven temperature: 190°C(374°F)
- Temperature control: u-processor PID controller
- Power requirements: either 230VAC/50HZ, 850 W or 115VAC/60HZ, 850 W
- Ambient temperature: 5-43°C(41-110°F)
- Dimensions (W x D x H): 300 mm x 580 mm x 204 mm
- Weight: approx 18 kg (40 lbs)
J.U.M. reserves the right, at any time and without notice, to change specifications presented in this data sheet and assumes no responsibility for the application or use of the devices described herein.

- AMU 38: Automatic range change
- AZM38: Automatic flame ignition and re-ignition
- ENGA 38: 6-digit display, 0-100.000 ppm, with RS 232 data output
- FOAS 38: Flame out control with automatic fuel shut off valve
- LT0 38: Measurement of low trace hydrocarbon levels. Requires external, zero grade combustion air supply!
- RCA 38: 0-20 mA analog output instead of 4-20 mA
- RCIO 38: 0-20 mA analog output, galvanically isolated, instead of standard 4-20 mA
- RCI4 38: 4-20 mA analog output, galvanically isolated, instead of standard 4-20 mA
- TPR38: Internal temperature controller for heated sample line, e.g. JUMTJ100
- FSS38: Hydrogen fuel storage cartridge including male and female (mounted) 1/4" Swagelok quick connector
