- Home
- Companies
- Environics, Inc.
- Products
- Environics - Model Series 6113 - Ozone ...
Environics - Model Series 6113 -Ozone Transfer Standard with Photometer, Including External Ozone Monitoring
The Environics Series 6113 Ozone Transfer Standard with Photometer is the ideal system for those looking for a standard for ozone monitoring and reporting programs. A sister unit to the S6103, the S6113 focuses on automatically performs zero, precision, span and multi-point calibrations using O3.
The S6103 is required if you wish to performs zero, precision, span and multi-point calibrations using O3 but also NO, NO2, SO2, CO, hydrocarbons and other gases of interest.
The 6113 meets or exceeds all U.S. Environmental Protection Agency requirements for a level 3 bench or transfer standard. It is for use with the internal ozone generator and can also monitor external ozone sources. For applications that do not require monitoring of external ozone sources, the Series 6123 could be used required.
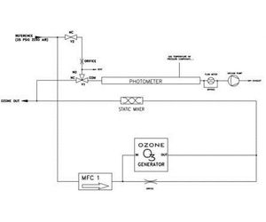
The Series 6113 consists of a single chassis supporting one thermal mass flow controller (sized per customer requirements), an ozone generation module, photometer, inline static mixer, and control electronics. There are no consumables making maintenance simple.
Commands are entered from the front panel and displayed on a backlit 4 line by 20 character liquid crystal display.
The instrument may also be remotely operated using contact closures or the RS-232 serial data interface, both are standard in the Series 6113. RS-232-Ethernet adapter option also available.
The 6113 comes standard with one mass flow controllers calibrated to a NIST (National Institute of Standards and Technology) traceable primary standard. The calibration data consists of a comparison of desired versus actual flow over the full dynamic range of the instrument with linear interpolation between points. Calibration data is stored in non-volatile memory and may be updated by the user with a suitable standard.
The internal ultra-violet (UV) based ozone generator is temperature controlled and includes a precision photo-optical feedback circuit to compensate for lamp aging effects providing stable ozone generation. The ozone generator is factory calibrated using a NIST traceable photometer standard.
- User-friendly interactive software with plain language prompts is simple to use, reducing technician training time and virtually eliminating error.
- Internally-stored mass flow controller calibration data improves accuracy by as much as a factor of ten and simplifies field recalibration. Mass flow controller is factory calibrated at 11 points.
- Internally-stored ozone generator calibration data insures linear, repeatable ozone generation without photometer control. Ozone generator performance meets U.S. EPA criteria for ozone transfer standards. The ozone generator is factory calibrated at 3 points (up to 11 points are available).
- Ozone generator pressure compensation ensures repeatable and stable ozone generation at pressures other than the original calibration pressure. This is only important when the system is being used without the photometer closed-loop control.
- The internal photometer measures the actual amount of ozone generated, and corrects for errors, using closed-loop PID control.
- An automated leak test function is available to determine if the system has any internal leaks. Leaks are detected based on pressure decay.
- Concentration mode: In response to software prompting, user selects output gas flow (total) and ozone concentration. Series 6123 automatically delivers concentrations at the total flow specified.
- Flow Mode: Allows user to manually command a desired rate of flow with or without ozone.
- Generate Ozone: Allows user to specify, then generate a precise concentration of ozone.
- Note: Photometer loop control can be enabled or disabled directly within these modes for ease of operation. In addition, the unit can be switched from measuring the internal to an external ozone source from these run modes.
- Photometer: Allows user to control the ozone generator when PID control loop is enabled.
- Display: Allows user to monitor flow for mass flow controller. Also provides ozone oven, pressure and photometer diagnostic information.
Performance*
- Accuracy
- Concentration: ± 1.0% setpoint
- Flow: ± 1.0% setpoint
- Flow Repeatability: ± 0.05% F.S.O.
- Warm up time: 30 minutes
* Performance specifications are valid when all Mass Flow Controllers are operating between 10% and 100% of full scale flow. Mass flow controllers are calibrated using a NIST traceable Primary Flow Standard, using a Reference Temperature of 25°C (77°F) and a Reference Pressure of 760 mm Hg (29.92 in. Hg)
- Ozone Generator
- Concentration Range: 0.02 - 0.5 ppm at 5 - 10 slpm
- Optional Ranges: 0.05 - 1.0 ppm at 5 - 10 slpm
- UV Photometer (internal O3 source only)
- Repeatability: ±1 ppb
- Linearity: 0.3% F.S.O.
- Noise: ±1 ppb
- Precision: 1 ppb
Mechanical
- Inlets
- Balance: External 1/4" Swagelok*
- Span(s): External 1/4" Swagelok*
- Outlet
- One external 1/4" Swagelok*
- *(or compatible fitting)
- Operating Pressures at inlets (flow dependent)
- Minimum: 20 psig (1.38 Bar)
- Nominal: 25 psig (1.72 Bar)
- Maximum: 30 psig (2.07 Bar)
- Wetted Surfaces
- Tubing: Teflon®
- MFC: Stainless Steel
- Seals: Viton®
- Operating temperatures
- 32° - 122° F (0° - 50° C)
- Performance Temperature Range
- 59° - 95° F (15° - 35° C)
- Weight: 27 lbs.
- Dimensions (w x h x d)
- Portable: 17" x 7" x 15"
- Rack: 19" x 7" x 15"
- (Optional: 19" x 7" x 24" or 17" x 7" x 24")
Electrical
- Voltage: 100 to 250 VAC, 50/60 Hz
- Current: 2 Amps (maximum)
Operating Modes
- Front panel keypad
- RS-232 serial data interface
- RS-232- Ethernet adapter (optional)
- I/O control (8 inputs / 8 outputs)
Data I/O
- RS-232 serial data interface
- RS-232- Ethernet adapter (optional)
- I/O Control (8 inputs / 8 outputs)
- Rack Mount
